扫码进入升本备考群
您好,欢迎访问山东专升本,我们将竭诚为您服务!
当前位置:库课网校 > 招生专业 > 山东青年政治学院2022年普通专升本招生专业对照表
山东青年政治学院2022年普通专升本招生专业对照表
2022-03-11 08:42:56  浏览量:157次
分享至

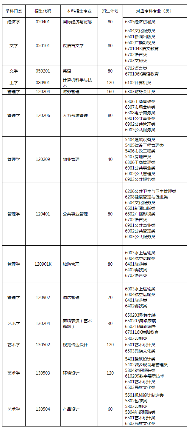
  2022年山东青年政治学院普通专升本招生专业有国际经济与贸易、汉语言文学、英语、计算机科学与技术、财务管理、人力资源管理、物业管理、公共事业管理、旅游管理、酒店管理、舞蹈表演(艺术舞蹈)、视觉传达设计、环境设计、产品设计。各本科招生专业对应专科专业(类)如下表

山东青年政治学院2022年普通专升本招生专业对照表

山东青年政治学院2022年普通专升本招生专业对照表


专升本备考资料免费领取↓↓↓

资料下载
  • 2024年山东省专升本高等数学Ⅰ真题
  • 2024年山东省专升本高等数学Ⅰ真题答案
  • 2024年山东省专升本高等数学Ⅱ真题
  • 2024年山东省专升本高等数学Ⅱ真题答案
  • 2024年山东省专升本高等数学Ⅲ真题
  • 2024年山东省专升本高等数学Ⅲ真题答案
  • 山东省2024年专升本计算机真题
  • 2024年山东省专升本计算机真题答案
  • 2024年山东专升本公共英语真题
  • 2024山东专升本公共英语答案
公司地址:郑州市文化路112号库课科技大厦
服务热线: 400-6529-888
下载库课网校app